Electronic Ballast Schematic

Dimmable Screw In Compact Fluorescent Lamp Having Integral Electronic Ballast Circuit Diagram Schematic And Image 02

Dimmable Screw In Compact Fluorescent Lamp Having Integral Electronic Ballast Circuit Diagram Schematic And Image 02

Dimmable Screw In Compact Fluorescent Lamp Having Integral Electronic Ballast Circuit Diagram Schematic And Image 06

Dimmable Screw In Compact Fluorescent Lamp Having Integral Electronic Ballast Circuit Diagram Schematic And Image 06

Energy Saving Lamps And Electronic Ballasts

Energy Saving Lamps And Electronic Ballasts

Typical Electronic Ballast Circuit Download Scientific Diagram

Typical Electronic Ballast Circuit Download Scientific Diagram

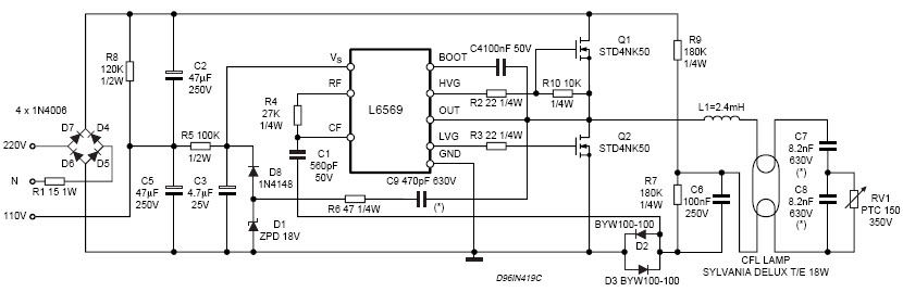
Eval6569 Reference Design Electronic Ballast Lamp Driver Arrow Com

Eval6569 Reference Design Electronic Ballast Lamp Driver Arrow Com

Chip Drivers For Electronic Ballasts Of Fluorescent Lamps Meander Entertaining Electronics

Chip Drivers For Electronic Ballasts Of Fluorescent Lamps Meander Entertaining Electronics

175w Mercury Vapor Lamp Auto On Or Off Electronic Ballast Circuit All About Circuits

175w Mercury Vapor Lamp Auto On Or Off Electronic Ballast Circuit All About Circuits